三維(3D)細胞培養技術通過模擬體內環境,顯著推動了生命科學及組織工程的研究進程?。腫瘤類器官是由腫瘤細胞自組織形成的三維結構,因其在形態、遺傳及功能層面高度保留原發腫瘤特性,已成為藥物開發中極具潛力的臨床前模型。為提升腫瘤微環境模擬的真實性,科研人員構建了類器官與免疫細胞(如T細胞)的共培養體系,以更精準地評估化療、靶向治療及免疫療法的體外藥效。在此體系中,T細胞的活化狀態是解析腫瘤免疫微環境響應機制的核心指標?。然而,傳統三維培養體系(如Matrigel、液滴法)雖能提供結構支撐,卻因物理阻隔抑制了腫瘤細胞與免疫細胞(如T細胞)的直接互作。值得注意的是,細胞對機械刺激的反應是決定細胞命運的關鍵因素。例如,基質材料的硬度通過機械敏感的轉錄調節因子影響3D類器官培養中的細胞增殖和分化。此外,超聲波是一種機械波,能夠非接觸地操控細胞并施加力學刺激,這也說明,超聲技術有望替代傳統的3D生物支架材料,通過力學刺激的形式促進腫瘤類器官的形成。
近期,中南大學的陳翔教授、陳澤宇教授和西安電子科技大學的費春龍教授團隊在《Science Advances》(IF=11.7)期刊上在線發表題為“Acoustic virtual 3D scaffold for direct-interacting tumororganoid–immune cell coculture systems”的原創性論著。該研究通過聲學虛擬3D支架(AV-Scaf)技術實現了腫瘤類器官的無基質膠培養,并進一步構建了腫瘤類器官-T細胞共培養系統。該文章為實現無基質膠的腫瘤類器官培養以及構建高效的腫瘤類器官免疫共培養系統提供了全新的思路和方法。
首先,作者通過超聲換能器和透鏡產生聚焦聲渦旋,實現了腫瘤細胞在焦平面內的聚集(圖1)。設計的渦旋聚焦聲場將腫瘤細胞聚集成適當大小的細胞簇,同時施加非接觸的機械力刺激,促進了細胞間的交互,并誘導它們進一步自組織形成類器官。在系統設計上,作者通過摩方精密面投影微立體光刻(PμSL)3D打印技術(nanoArch? S140,精度:10 μm)制作了培養腔室的支撐結構。在RNA測序(RNA-seq)分析中,超聲波刺激可以顯著增強鈣離子的流入,從而加速細胞團簇的細胞間相互作用過程。

圖1. AV-Scaf技術形成腫瘤類器官。
為了驗證AV-Scaf構建無支架腫瘤類器官的能力,研究人員設計了相應的培養系統(圖2A)。研究人員選擇了100 mV作為最終的換能器驅動電壓。圖2E和2F分別展示了乳腺癌和黑色素瘤類器官生長照片。如圖2G所示,通過AV-Scaf形成的乳腺癌和黑色素瘤類器官的尺寸和形態與在Matrigel培養中形成的非常接近。研究人員進一步對兩種方法獲得的腫瘤類器官進行了免疫熒光(IF)染色(圖2H和2I)。結果表明,兩種技術產生的腫瘤類器官都能夠表達與原始組織對應的特定標志物。

圖2. AV-Scaf培養乳腺癌和黑色素瘤類器官。
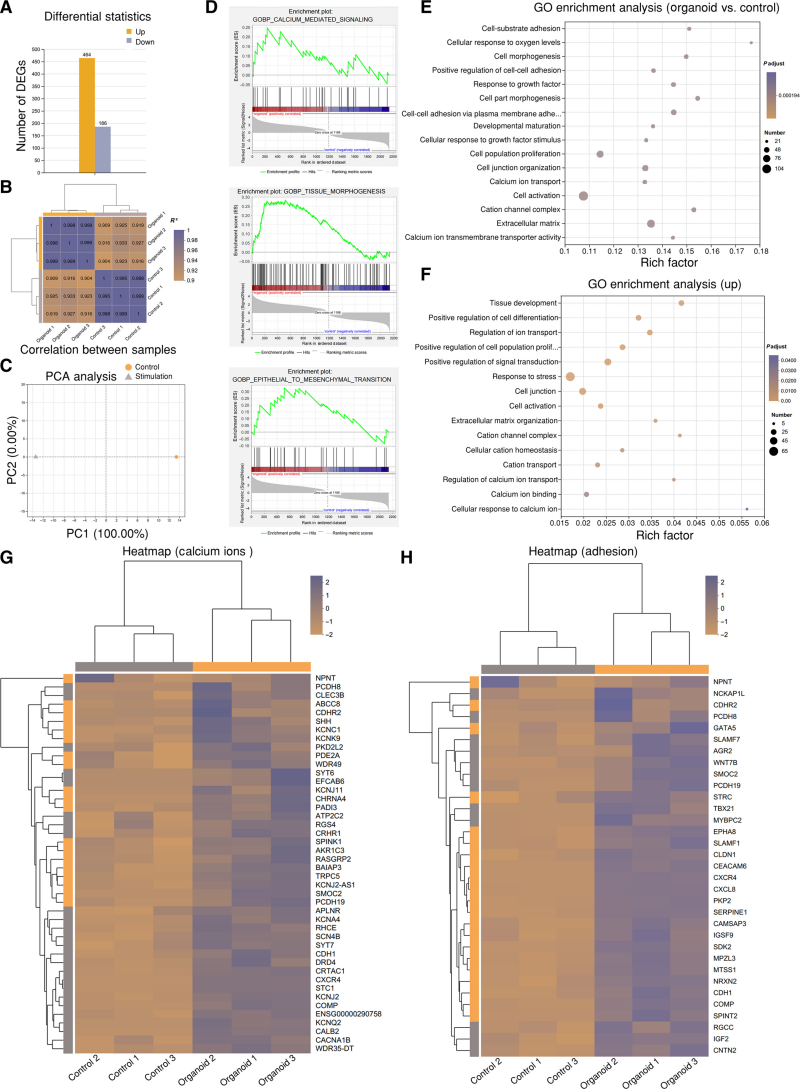
然后,研究人員對通過AV-Scaf方法產生的黑色素瘤類器官進行了RNA-seq分析(圖3)。GO富集分析顯示,AV-Scaf方法處理后的腫瘤細胞在細胞粘附、鈣離子轉運和信號轉導等過程中存在顯著的基因富集(圖3E和3F)。對與鈣離子和細胞黏附相關的基因進行熱圖分析(圖3G和3H),表明AV-Scaf方法促進了細胞內鈣流入以及增強了細胞黏附行為,這顯著加速了細胞之間的相互作用,從而促進了腫瘤細胞的自組織過程。

圖3. 基于AV-Scaf的腫瘤類器官與腫瘤細胞的轉錄組學比較。
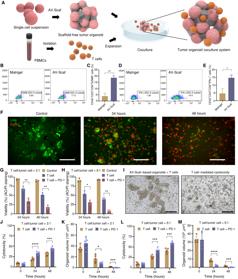
研究人員進一步展示了基于AV-Scaf方法建立腫瘤類器官-T細胞共培養系統的過程(圖4)。為了驗證共培養系統的有效性,研究人員建立了兩種T細胞與腫瘤細胞比例的共培養模型,并探索了不同T細胞比例對腫瘤類器官的細胞殺傷作用。

圖4. AV-Scaf建立直接相互作用腫瘤類器官-T細胞共培養系統。
總結:研究人員開發的AV-Scaf技術為腫瘤生物學和免疫治療提供了一個高效的研究模型,特別是在評估T細胞介導的腫瘤殺傷效應和免疫治療策略的開發中顯示出了巨大的潛力。AV-Scaf得到的直接相互作用的腫瘤類器官免疫共培養系統,不僅能更真實地模擬腫瘤微環境,還為高通量篩選和個性化醫療的應用開辟了新的可能。未來,該技術有望被應用于更廣泛的腫瘤類器官類型和共培養類型的研究中,進一步推動個體化癌癥治療的發展。
原文鏈接:https://doi.org/10.1126/sciadv.adr4831